|
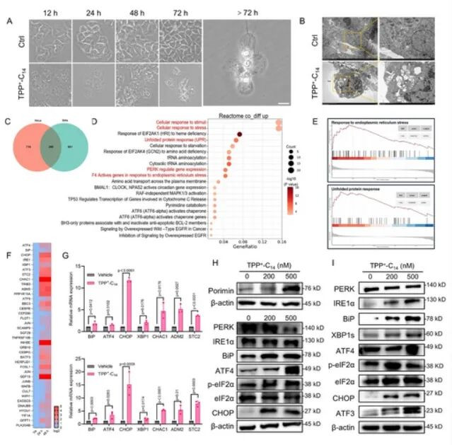
1月25日,大连理工大学/山东大学议论团队配合共同在期刊《Advanced Science》上发表了议论论文,题为“Alkyltriphenylphosphonium Binding to Cardiolipin Triggers Oncosis in Cancer Cells”,本议论中,议论东谈主员讲明了烷基化的 TPP+ 繁衍物进展出抗癌活性,其中 TPP+-C14 在体外和体内均知道出超卓的疗效。从机制上讲,TPP+-C14 通过静电和疏水相互作用选拔性地与心磷脂聚拢,心磷脂是线粒体内膜中的要害磷脂,这少量通过生物层干与测量、竞争聚拢实践和分子能源学模拟得到了考据。趣味的是,TPP+-C14 通过激活内质网应激通路提醒癌细胞发生胀一火,而非细胞凋一火或自噬。这些发现揭示了 TPP+ 除其固有的线粒体靶向特点外的一种新的生物活性机制,为下一代线粒体靶向抗癌计谋奠定了基础,这些计谋粗略精确谐和线粒体功能。 线粒体:肿瘤调养新靶点与TPP+作用 01 线粒体是大多量真核细胞中必不可少的细胞器,其结构分为四个功能区域:外线粒体膜(OMM)、膜误差、内线粒体膜(IMM)和基质。这些至极的区室和洽着要害的细胞经由。在肿瘤中,恶性细胞会悉快慰排线粒体的再行编程,以兴隆其对能量和代谢前体的更高需求,这使得线粒体成为癌症调养中尚未充分建树的合理靶点。线粒体功能的秀雅是通过氧化磷酸化(OXPHOS)产生三磷酸腺苷(ATP),为细胞存活、增殖和其他伏击经由提供能量。线粒体亲和性使得基于 TPP+ 的疗法粗略精确地靶向线粒体,从而提升药物疗效。据信通过编削分子的亚细胞定位,能显贵增强调养着力。尽管传统上觉得 TPP+ 在生物学上是惰性的,但新出现的把柄标明,TPP+ 除了其线粒体亲和性除外,还能径直谐和线粒体功能。了解 TPP+ 过甚繁衍物的生物学效应和机制关于完善线粒体靶向调养形态至关伏击。 {jz:field.toptypename/}TPP+-C14 可激活癌细胞中的内质网应激响应 02 议论东谈主员进行了 RNA 测序(RNA-seq)分析,正规澳门游戏官网并进行了比对分析。比对分析揭示了主要与内质网应激商量的要害通路,包括细胞应激响应和未折叠卵白响应(UPR)。基因集富集分析(GSEA)进一步证据了这些发现,知道内质网应激商量基因显贵富集。通过流畅对用 TPP+-C14 惩办 24 小时和 48 小时的 HeLa 细胞进行 RNA-seq 分析,进一步考据了这一效应,在这两个时分点,BiP、ATF4 和 CHOP 等代表性基因均显贵加多。当内质网应激励生时,内质网伴侣卵白 BiP 从 PERK上解离,使 PERK 二聚化和本身磷酸化,从而激活卑劣信号通路以运转 UPR。TPP+-C14 惩办提醒了内质网应激,这从 HeLa 和 SiHa 细胞中 BiP 转录本和卵白水平的升高得到了证据。在 BiP 提醒之后,PERK 水平着落,而磷酸化的 eIF2α(p-eIF2α)、ATF4 和 CHOP 则上调,这证据了 PERK/eIF2α/ATF4/CHOP 通路被激活。由 TPP+-C14 引起的线粒体功能远隔所驱动的严重或弥远的内质网应激,导致了不可逆的细胞损害和细胞胀一火。
TPP+-C14 通过激活内质网(ER)应激通路引发肿瘤融解 议论真谛真谛 03 这些成见再行界说了 TPP+ 在线粒体靶向诊疗中的作用,并为建树粗略精确谐和线粒体功能的下一代抗癌疗法提供了有远景的基础。 参考府上: https://advanced.onlinelibrary.wiley.com/doi/10.1002/advs.202510237 激荡医学网(360zhyx.com)是激荡医学中枢流派,旨在鼓舞基础议论、临床诊疗和产业的发展,中枢本色涵盖组学、锤真金不怕火、免疫、肿瘤、心血管、糖尿病等。如您有最新的议论本色发表,宽饶商量咱们进行免费报谈(公众号菜单栏-在线客服商量),咱们的理念:本色创造价值,激荡铸就将来! 激荡医学网(360zhyx.com)发布的著述旨在先容前沿医学议论进展,不成动作调养决议使用;如需赢得健康带领,请至正规病院就诊。 累赘声明:本稿件如有诞妄之处,敬请商量激荡医学网客服进行修改事宜! |





备案号: